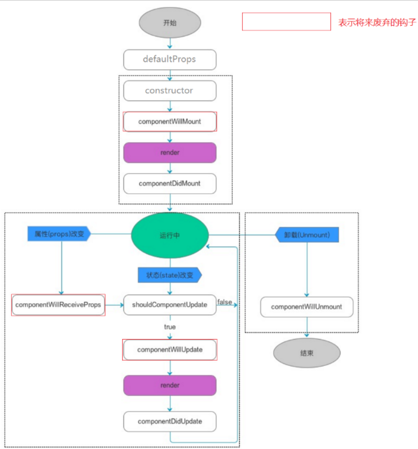
组件生命周期(★★★)
概述
意义:组件的生命周期有助于理解组件的运行方式,完成更复杂的组件功能、分析组件错误原因等
组件的生命周期: 组件从被创建到挂载到页面中运行,再到组件不在时卸载的过程
生命周期的每个阶段总是伴随着一些方法调用,这些方法就是生命周期的钩子函数
构造函数的作用:为开发人员在不同阶段操作组件提供了实际
生命周期阶段

创建时(挂载阶段)
- 执行时机:组件创建时(页面加载时)
- 执行顺序


更新时
执行时机:setState()、 forceUpdate()、 组件接收到新的props
说明:以上三者任意一种变化,组件就会重新渲染
执行顺序:


卸载时
执行时机:组件从页面中消失
作用:用来做清理操作

不常用的钩子函数
旧版的生命周期钩子函数

新版完整生命会走棋钩子函数

getDerivedStateFromProps()
getDerivedStateFromProps会在调用 render 方法之前调用,并且在初始挂载及后续更新时都会被调用。它应返回一个对象来更新 state,如果返回 null 则不更新任何内容- 不管原因是什么,都会在每次渲染前触发此方法
shouldComponentUpdate()
- 根据
shouldComponentUpdate()的返回值,判断 React 组件的输出是否受当前 state 或 props 更改的影响。默认行为是 state 每次发生变化组件都会重新渲染 - 当 props 或 state 发生变化时,
shouldComponentUpdate()会在渲染执行之前被调用。返回值默认为 true
getSnapshotBeforeUpdate()
getSnapshotBeforeUpdate()在最近一次渲染输出(提交到 DOM 节点)之前调用。它使得组件能在发生更改之前从 DOM 中捕获一些信息(例如,滚动位置)。此生命周期的任何返回值将作为参数传递给componentDidUpdate()- 此用法并不常见,但它可能出现在 UI 处理中,如需要以特殊方式处理滚动位置的聊天线程等
render-props 模式 (★★★)
React 组件复用概述
- 思考:如果两个组件中的部分功能相似或相同,该如何处理?
- 处理方式:复用相似的功能
- 复用什么?
- state
- 操作 state 的方法
- 两种方式:
- render props 模式
- 高阶组件(HOC)
- 注意: 这两种方式不是新的 API,而是利用 React 自身特点的编码技巧,演化而成的固定模式
思路分析
思路:将要复用的 state 和操作 state 的方法封装到一个组件中
如何拿到该组件中复用的 state
在使用组件时,添加一个值为函数的 prop,通过函数参数来获取
如何渲染到任意的 UI
使用该函数的返回值作为要渲染的 UI 内容

使用步骤
- 创建 Mouse 组件,在组件中提供复用的逻辑代码
- 将要复用的状态作为 props.render(state)方法的参数,暴露到组件外部
- 使用 props.render() 的返回值作为要渲染的内容

class Mouse extends React.Component {
// 鼠标位置状态
state = {
x: 0,
y: 0,
};
// 监听鼠标移动事件
componentDidMount() {
window.addEventListener("mousemove", this.handleMouseMove);
}
handleMouseMove = (e) => {
this.setState({
x: e.clientX,
y: e.clientY,
});
};
render() {
// 向外界提供当前子组件里面的数据
return this.props.render(this.state);
}
}
class App extends React.Component {
render() {
return (
<div>
App
<Mouse
render={(mouse) => {
return (
<p>
X{mouse.x}Y{mouse.y}
</p>
);
}}
/>
</div>
);
}
}
ReactDOM.render(<App />, document.getElementById("root"));
children 代替 render 属性
- 注意:并不是该模式叫 render props 就必须使用名为 render 的 prop,实际上可以使用任意名称的 prop
- 把 prop 是一个函数并且告诉组件要渲染什么内容的技术叫做: render props 模式
- 推荐:使用 childre 代替 render 属性
优化代码
- 推荐给 render props 模式添加 props 校验
高阶组件 (★★★)
概述
- 目的:实现状态逻辑复用
- 采用 包装模式
- 手机:获取保护功能
- 手机壳:提供保护功能
- 高阶组件就相当于手机壳,通过包装组件,增强组件功能

思路分析
- 高阶组件(HOC、Higher-Order Component) 是一个函数,接收要包装的组件,返回增强后的组件
![]()
- 高阶组件内部创建了一个类组件,在这个类组件中提供复用的状态逻辑代码,通过 prop 将复用的状态传递给被包装组件
WrappedComponent

使用步骤
- 创建一个函数,名称约定以 with 开头
- 指定函数参数,参数应该以大写字母开头
- 在函数内部创建一个类组件,提供复用的状态逻辑代码,并返回
- 在该组件中,渲染参数组件,同时将状态通过 prop 传递给参数组件
- 调用该高阶组件,传入要增强的组件,通过返回值拿到增强后的组件,并将其渲染到页面
包装函数
// 定义一个函数,在函数内部创建一个相应类组件
function withMouse(WrappedComponent) {
// 该组件提供复用状态逻辑
class Mouse extends React.Component {
state = {
x: 0,
y: 0,
};
// 事件的处理函数
handleMouseMove = (e) => {
this.setState({
x: e.clientX,
y: e.clientY,
});
};
// 当组件挂载的时候进行事件绑定
componentDidMount() {
window.addEventListener("mousemove", this.handleMouseMove);
}
// 当组件移除时候解绑事件
componentWillUnmount() {
window.removeEventListener("mousemove", this.handleMouseMove);
}
render() {
// 在render函数里面返回传递过来的组件,把当前组件的状态设置进去
return <WrappedComponent {...this.state} />;
}
}
return Mouse;
}
哪个组件需要加强,通过调用withMouse这个函数,然后把返回的值设置到父组件中即可
function Position(props) {
return (
<p>
X:{props.x}
Y:{props.y}
</p>
);
}
// 把position 组件来进行包装
let MousePosition = withMouse(Position);
class App extends React.Component {
constructor(props) {
super(props);
}
render() {
return (
<div>
高阶组件
<MousePosition></MousePosition>
</div>
);
}
}
设置displayName
- 使用高阶组件存在的问题:得到两个组件的名称相同
- 原因:默认情况下,React 使用组件名称作为
displayName - 解决方式:为高阶组件设置
displayName,便于调试时区分不同的组件 displayName的作用:用于设置调试信息(React Developer Tools信息)- 设置方式:

传递 props
- 问题:如果没有传递 props,会导致 props 丢失问题
- 解决方式: 渲染
WrappedComponent时,将 state 和 props 一起传递给组件

小结
- 组件通讯是构建 React 应用必不可少的一环
- props 的灵活性让组件更加强大
- 状态提升是 React 组件的常用模式
- 组件生命周期有助于理解组件的运行过程
- 钩子函数让开发者可以在特定的时机执行某些功能
render props模式和高阶组件都可以实现组件状态逻辑的复用- 组件极简模型:
(state,props) => UI:::
React 原理
setState()说明 (★★★)
更新数据
setState()更新数据是异步的- 注意:使用该语法,后面的
setState不要依赖前面setState的值 - 多次调用
setState,只会触发一次 render
推荐语法
- 推荐:使用
setState((state,props) => {})语法 - 参数 state: 表示最新的 state
- 参数 props: 表示最新的 props

第二个参数
- 场景:在状态更新(页面完成重新渲染)后立即执行某个操作
- 语法:
setState(update[,callback])

JSX 语法的转化过程 (★★★)
- JSX 仅仅是
createElement()方法的语法糖(简化语法) - JSX 语法被 @babel/preset-react 插件编译为
createElement()方法 - React 元素: 是一个对象,用来描述你希望在屏幕上看到的内容

组件更新机制
setState() 的两个作用
- 修改 state
- 更新组件
过程:父组件重新渲染时,也会重新渲染子组件,但只会渲染当前组件子树(当前组件以其所有子组件)

组件性能优化
减轻 state
- 减轻 state:只存储跟组件渲染相关的数据(比如:count/ 列表数据 /loading 等)
- 注意:不用做渲染的数据不要放在 state 中
- 对于这种需要在多个方法中用到的数据,应该放到 this 中

避免不必要的重新渲染
- 组件更新机制:父组件更新会引起子组件也被更新,这种思路很清晰
- 问题:子组件没有任何变化时也会重新渲染
- 如果避免不必要的重新渲染?
- 解决方式:使用钩子函数 shouldComponentUpdate(nextProps, nextState)
- 在这个函数中,nextProps 和 nextState 是最新的状态以及属性
- 作用:这个函数有返回值,如果返回 true,代表需要重新渲染,如果返回 false,代表不需要重新渲染
- 触发时机:更新阶段的钩子函数,组件重新渲染前执行(shouldComponentUpdate => render)

随机数案例
需求:随机生成数字,显示在页面,如果生成的数字与当前显示的数字相同,那么就不需要更新 UI,反之更新 UI。
利用 nextState 参数来判断当前组件是否需要更新
class App extends React.Component {
state = {
number: 0,
};
// 点击事件,每次点击生成一个随机数
hanldeBtn = () => {
this.setState({
number: Math.floor(Math.random() * 3),
});
};
// 将要更新UI的时候会执行这个钩子函数
shouldComponentUpdate(nextProps, nextState) {
// 判断一下当前生成的 值是否与页面的值相等
if (nextState.number !== this.state.number) {
return true;
}
return false;
}
render() {
return (
<div>
随机数:{this.state.number} <br />
<button onClick={this.hanldeBtn}>生成随机数</button>
</div>
);
}
}
利用 props 参数来判断是否需要进行更新
class App extends React.Component {
state = {
number: 0,
};
// 点击事件,每次点击生成一个随机数
hanldeBtn = () => {
this.setState({
number: Math.floor(Math.random() * 3),
});
};
render() {
return (
<div>
<NumberBox number={this.state.number} />
<button onClick={this.hanldeBtn}>生成随机数</button>
</div>
);
}
}
class NumberBox extends React.Component {
// 将要更新UI的时候会执行这个钩子函数
shouldComponentUpdate(nextProps, nextState) {
// 判断一下当前生成的 值是否与页面的值相等
if (nextProps.number !== this.props.number) {
return true;
}
return false;
}
render() {
return <h1>随机数:{this.props.number} </h1>;
}
}
纯组件
作用以及使用
- 纯组件: PureComponent 与 React.Component 功能相似
- 区别: PureComponent 内部自动实现了 shouldComponentUpdate 钩子,不需要手动比较
- 原理:纯组件内部通过分别比对前后两次 props 和 state 的值,来决定是否重新渲染组件

实现原理
- 说明:纯组件内部的对比是 shallow compare(浅层对比)
- 对于值类型来说:比较两个值是否相同

- 引用类型:只比对对象的引用地址是否相同

- 注意:state 或 props 中属性值为引用类型时,应该创建新数据,不要直接修改原数据

虚拟 DOM 和 Diff 算法
- React 更新视图的思想是:只要 state 变化就重新渲染视图
- 特点:思路非常清晰
- 问题:组件中只有一个 DOM 元素需要更新时,也得把整个组件的内容重新渲染吗? 不是这样的
- 理想状态:部分更新,只更新变化的地方
- React 运用的核心点就是 虚拟 DOM 配合 Diff 算法
虚拟 DOM
本质上就是一个 JS 对象,用来描述你希望在屏幕上看到的内容

Diff 算法
执行过程
- 初次渲染时,React 会根据初始化的 state(model),创建一个虚拟 DOM 对象(树)
- 根据虚拟 DOM 生成真正的 DOM,渲染到页面
- 当数据变化后(setState()),会重新根据新的数据,创建新的虚拟 DOM 对象(树)
- 与上一次得到的虚拟 DOM 对象,使用 Diff 算法比对(找不同),得到需要更新的内容
- 最终,React 只将变化的内容更新(patch)到 DOM 中,重新渲染到页面

代码演示
- 组件 render()调用后,根据状态和 JSX 结构生成虚拟 DOM 对象(render()方法的调用并不意味着浏览器进行渲染,render 方法调用时意味着 Diff 算法开始比对了)
- 示例中,只更新 p 元素的文本节点内容
- 初次渲染的 DOM 对象

- 数据更新之后的虚拟 DOM 对象

- 工作角度:应用第一,原理第二
- 原理有助于更好的理解 React 的自身运行机制
- setState() 异步更新数据
- 父组件更新导致子组件更新,纯组件提升性能
- 思路清晰简单为前提,虚拟 DOM 和 Diff 保效率(渲染变化的组件)
- 虚拟 DOM -> state + JSX
- 虚拟 DOM 最大的特点是 脱离了浏览器的束缚,也就是意味着只要是能支持 js 的地方都可以用到 react,所以为什么说 react 是可以进行跨平台的开发 :::